资源名称:Linux宝典(第四版) PDF
Linux宝典(第四版)全面地介绍了Linux的世界。全书共分为6个部分,从讲述基本的Linux概念、shell基本命令以及图形用户界面开始,一直到最后介绍Linux编程环境,每一部分都提供了主要命令的详细解释和流程说明。
Linux宝典(第四版)另外一个特别之处在于安排了很多章节来介绍各种流行的最新Linux发行版(多达12个)。另外,本书最后提供的大量参考资料可帮助您获得所需的各种知识。本书不仅可作为Linux新手的入门指南,而且对于Linux专业人员也极具参考价值。
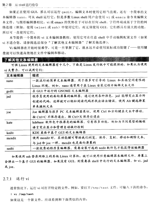
资源截图:

声明:本站所有文章,如无特殊说明或标注,均为本站原创发布。任何个人或组织,在未征得本站同意时,禁止复制、盗用、采集、发布本站内容到任何网站、书籍等各类媒体平台。如若本站内容侵犯了原著者的合法权益,可联系我们进行处理。


评论(0)